新闻资讯
News
27
2026
-
04
光学卷积光谱仪
作者:
剑桥大学 Qixiang Cheng 团队推出了一种新型光谱仪,其独特的数学基础是卷积定理。作者的“卷积光谱仪”在小型化系统中展现出无与伦比的性能,并具有结构和计算上的显著优势。其完整封装单元的尺寸仅为厘米级,成本低廉(约10美元),在近红外区域的带宽达到2400 cm?¹(约500 nm)。作者实现了对复杂光谱的高精度解析,采样和处理时间均在亚秒级,展现了其在近红外光谱领域的广泛应用,涵盖工业和农业分析以及健康监测等。作者的光谱仪系统能够以100%的成功率对包括塑料、药品、咖啡、面粉和茶叶在内的多种固体样品进行分类,并且能够以超越商用台式光谱仪的检测精度定量分析水溶液和有机溶液的浓度。作者还实现了对人体生物标志物的非侵入式传感,例如皮肤水分(平均绝对误差 = 2.49%)、血液酒精(1.70 mg dl−1)、血液乳酸(0.81 mmol l−1)和血糖(0.36 mmol l−1),突显了这类新型光谱仪在低成本、高精度、便携式和/或可穿戴光谱计量方面的潜力。
研究成果于 2026 年 4 月 15 日以 “Optical convolutional spectrometer” 为题发表于《Nature Photonics》。


图1:基于卷积定理的光谱仪

图2:芯片制造、封装和表征

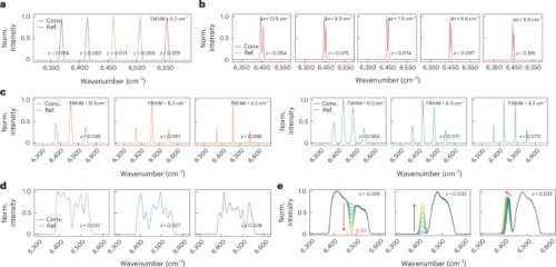
图3:纳米谐振器设计与性能

图4:各种固体和液体样品的光谱测量

图5:人体生物标志物的无创检测
来源:optics光学世界
最新动态
感谢您访问崇帆科技官方网站,如有合作意向或建议,请通过以下方式联系我们,我们会尽快给予回复,谢谢!
移动版
官方公众号