新闻资讯
News
03
2026
-
03
山西大学在光谱编码并行激光雷达研究中取得重要进展
作者:
近日,山西大学激光光谱研究所、光量子技术与器件全国重点实验室肖连团教授团队在基于超聚束光源的光谱编码并行激光雷达研究中取得重要进展,该成果突破了光学通道间的时频域串扰以及模糊距离的限制,在克服强背景噪声干扰的同时,能够显著提高成像速度和成像质量。研究成果以“Spectrally Encoded Parallel LiDAR Driven by Super-Bunching Light”为题发表于《自然-通讯》(Nature Communications),激光光谱研究所博士生张雪东以及青年教师刘星辉为论文共同第一作者,青年教师刘星辉、肖连团教授与秦成兵教授为论文共同通讯作者。
激光雷达作为环境感知的核心技术,在自动驾驶汽车、无人机及智能机器人等无人自主设备中扮演了重要角色。 与纯视觉方案相比,激光雷达可在较低的计算负载下提供高精度、实时的三维空间重构能力,确保自主系统在安全、稳定的工况下运行。 此外,激光雷达在噪声环境下优异的光学测距和识别能力大大增强了其在复杂环境中的鲁棒性。 目前,采用并行架构进行多通道信号实时采集是目前激光雷达的主流发展趋势。 并行激光雷达不仅能极大地提升数据采集速度和成像分辨率,还可减轻系统对光束转向模块的机械依赖,增强其抗振能力。 然而,并行激光雷达各光学通道间的时频域串扰是限制其发展的主要因素。近年来,利用时间拉伸技术与混沌光学频率梳可在一定程度上解决了通道串扰,但它们在远距离探测和动态目标检测中仍面临挑战。

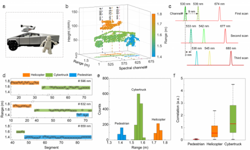
图1.光谱编码并行激光雷达3维成像示意图。
研究团队基于自主研发的超聚束光源提出了一种新型光谱编码并行激光雷达方案。 利用超聚束光源在不同波段间展现的天然准正交特性,在无需复杂编解码程序辅助的情况下,进行了无串扰的光谱编码并行光通道划分,并应用于激光雷达测距与成像。 该并行激光雷达具备稳定的并行测距、快速精确的三维重建和有效的目标分类能力。 测试结果表明,该系统实现了误差低至4 mm的高精度测距,而且能够探测速度低至5 mm/s的动态目标。 此外,该并行激光雷达系统克服了传统时间飞行激光雷达中脉冲周期对探测距离的限制,在超过40 m的距离外展示了高精度测距和三维成像的能力,并在噪声超过回波信号1000倍的情况下,表现出卓越的抗干扰性能。
本工作提出的光谱编码并行激光雷达具备高精度、远距离探测、动态目标捕捉、精确三维环境重建以及优异的抗干扰能力,在先进并行激光雷达技术发展中展现出巨大潜力,推动了环境感知技术的发展。
该工作得到了科技部国家重点研发计划、国家自然科学基金项目、山西省基础研究项目、光量子技术与器件全国重点实验室,以及省部共建极端光学协同创新中心的支持。
来源:山西大学
最新动态
感谢您访问崇帆科技官方网站,如有合作意向或建议,请通过以下方式联系我们,我们会尽快给予回复,谢谢!
移动版
官方公众号